行業資訊
工程造價咨詢資質取消了嗎?
去年年底,國務院發出一則通知,《國務院關于在自由貿易試驗區開展“證照分離”改革全覆蓋試點的通知》。在這則文件中明確指出在試點直接取消工程造價咨詢企業甲級、
去年年底,國務院發出一則通知,《國務院關于在自由貿易試驗區開展“證照分離”改革全覆蓋試點的通知》。在這則文件中明確指出在試點直接取消工程造價咨詢企業甲級、乙級的資質認定。
但這里要注意“試點”兩個字。同樣在通知中寫出了試點只是從全國大部分省份里選出的部分區域來試行。這可以視作工程造價咨詢資質全面取消的一個信號,卻不是最終結果。
工程造價咨詢資質改革方案
按照直接取消審批,審批改為備案,實行告知承諾,優化審批服務等四種方式分類推進改革。
而今年三月,住建部對《工程造價咨詢企業管理辦法》進行了修改。本次改革重點很多:
1、刪去“雙60%”,即取消“注冊造價工程師人數不低于出資人總人數的60%,且其出資額不低于企業認繳出資總額的60%”的要求。
2、申請甲級資質,一級造價工程師人數要求由10人降低為6人,需要專職從事工程造價專業工作的人員由20人降低為12人,大幅降低了要求,減輕了企業負擔。3、乙級標準中,一級注冊造價師人數要求由6人降低為3人,專職專業人員由12人降低為6人,大幅降低資質所需人員要求,減輕了企業負擔。
4、乙級資質企業可承接業務范圍,由工程造價5000萬元改為2億元以下,擴大了乙級企業的從業范圍和生存空間。
5、刪去設立分支機構的規定,為全國執業掃除了障礙。
6、取消辦公場所人均面積的要求。
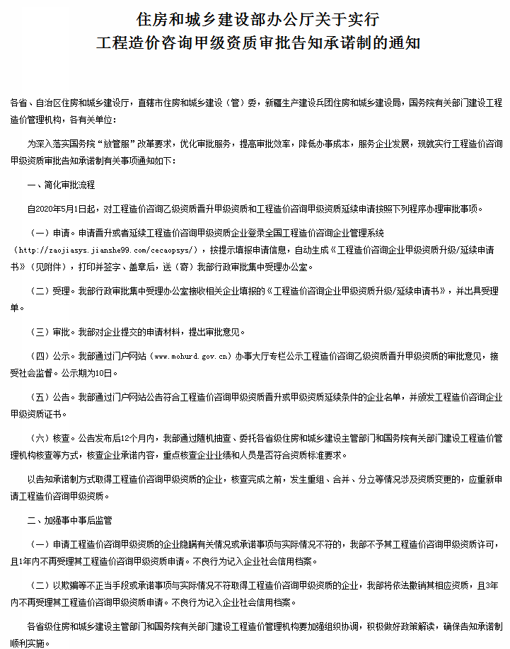
今年四月三十號,就在不久前,住建廳又發布了廳關于實行工程造價咨詢甲級資質審批告知承諾制的通知,重點是簡化審批流程,和加強事中監管。
工程造價咨詢資質改革的影響
從前面的一系列改革措施可以看出來,工程造價咨詢資質甲級和乙級的申請門檻都有相應的下調幅度,也就是資質變得更容易申請,這應該也是為取消工程造價咨詢資質所做的一段時間緩沖。門檻降低后,具有甲級乙級工程造價咨詢企業資質的公司會相應增多,尤其是乙級工程造價咨詢很可能在短時間內大幅增長。這對原本穩定的行業造成一定沖擊。中小企業相應的機會增多,但競爭也變得更加激烈,各企業單位不得不更加努力,在市場中占得一塊地。

更多相關信息 還可關注中鐵城際公眾號矩陣 掃一掃下方二維碼即可關注

文章推薦
- 2026年專項債申報項目,需同時滿足哪些核心條件?
- 項目篩選環節的核心要求是什么,需避開哪些誤區?
- 2026年專項債從申報到發行落地,整體需要多長時間?
- 22026年專項債申報的黃金窗口是什么時候,為何強調一季度申報?
- 直播預告|2026最新資金政策趨勢, 錢在哪、怎么拿?
- 直播預告|2026最新資金政策趨勢, 錢在哪、怎么拿?
- 在“自審自發”試點機制下,省級政府與市縣在專項債項目審核、發行中的職責邊界如何劃分?
- 專項債券項目為何要強調“項目—資產—現金流”的全生命周期管理?這對防范隱性債務有何作用?
- 如何理解專項債券必須遵循“融資規模與項目收益相平衡”的原則?在制度設計上是如何防止“以債養債”的?
- 專項債項目收益測算不實、虛增收入會帶來哪些風險?




